关于我们

金山云2024年度IDC机房采购框架供应商入围-华东&西北

发布时间:2024-04-12 17:12:44

北京金山云网络技术有限公司(以下简称金山云)现郑重启动2024年度华东地区、西北地区IDC机房供应商首次集采入围比选工作。我们诚挚邀请华东地区(上海市、江苏省、湖北省)、西北地区(陕西省、甘肃省、宁夏回族自治区、青海省)范围内具备IDC机房运营能力的供应商(包括业主方、机房运营商、代理商)踊跃参与本次入围选拔。


与往年相比,2024年度华东地区与西北地区IDC集采工作展现出以下几个显著特点:


1.需求巨大,商机无限:预计2024年度IDC机房在华东地区、西北地区的需求量将大幅上升,预计华东地区需求主要为了支持该地区的算力增长和业务发展。同时,预计西北地区的需求将以服务算力的高电机柜居多,成功入围的供应商将有机会成为2024年华东地区、西北地区IDC机房的优选合作伙伴。对于未能参与本次集采入围的供应商,将不再作为本年度华东地区、西北地区IDC机房的考虑对象。


2.报价方式多样,灵活应对:我们充分尊重供应商的实际情况,允许供应商根据自身资源和成本情况,根据机柜功率型号以KW/月的单位进行报价。后续的采购规模将综合考虑价格、规模、质量等因素,确保供需双方的利益最大化。我们欢迎已合作和未合作的供应商伙伴积极提交入围申请。


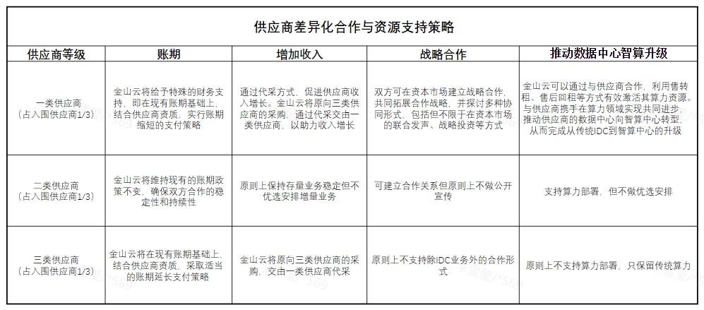
3.分级管理,资源倾斜:2024年度,我们将实行全新的三类分级管理方式。对于第一类别的重点合作伙伴,金山云将提供明确的资源支持措施,包括但不限于付款帐期优化、共同投资建设新型智算中心、算力部署支持、年度采购金额增长承诺、战略投资及深度合作等。价格和质量是分级的重要依据,特别是价格因素,将作为三级分类评估的关键考量。

金山云2024年度IDC机房采购框架供应商入围-华东&西北


本次集采入围的申请流程将全程在线进行,线上系统注册通道将于2024年4月12日正式开放,我们诚挚邀请贵单位于2024年4月18日15时前登录我司采购系统完成报名注册。成功注册后,我们将通过采购系统向您发送相关资料。


我们期待与贵单位携手合作,共创美好未来。如有任何疑问或需要进一步了解详情,请随时与我们联系。



报名注册地址:

http://server.supplier.ksyun.com/ierp/kingdee/pur/srmportal/srmportal.html?userId=guest&accountId=1913823781525128192#/index


金山云招采中心邮箱:

KSCTBP-IDC@kingsoft.com(华东地区)、KSCTBP-IDC1@kingsoft.com(西北地区)


华东联系人:

刘浩  13269601589   

樊莉莎 18121001879   

刘陈辉 13810759684  


西北联系人:

刘浩  13269601589  

高艳  15901054930  

刘陈辉 13810759684  

以上就是金山云为您带来的金山云2024年度IDC机房采购框架供应商入围-华东&西北的全部内容,如果还想了解更多内容可访问金山云官网www.ksyun.com了解其它资讯。

金山云,开启您的云计算之旅

免费注册